深圳市舒卷科技有限公司
首页
企业简介
产品大全
联系我们
企业信息
在线留言
产品列表
PRODUCT
----------------
拓尔思TRS海贝搜索数据库系统通过中国信通院向量数据库产品测试
AI从入门到放弃 BP神经网络算法推导及代码实现笔记,数据库与计算机网络服务
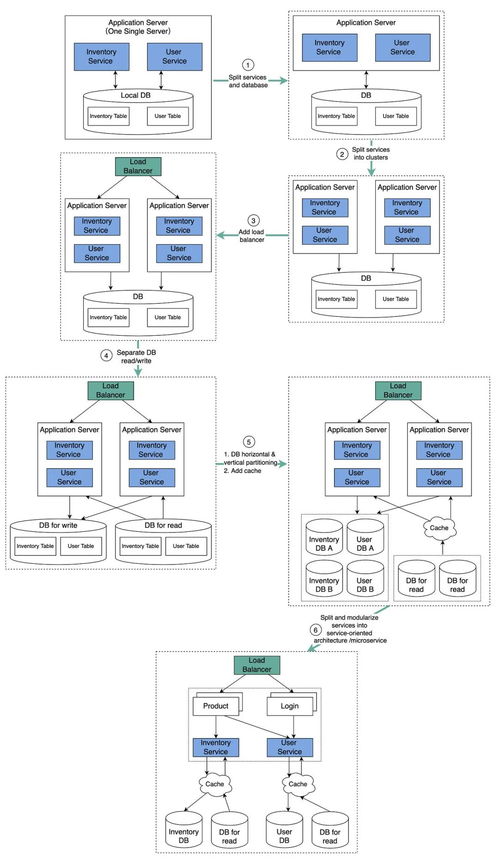
扩展网站以支持百万用户 数据库与网络服务架构策略
基于SpringBoot的数字乡村基础治理系统设计与实现
详解IDEA配置Tomcat服务器、启动Maven项目及解决Tomcat乱码问题
疫情新篇 数据库与计算机网络服务投资组合的应对策略
基于Java的同城蔬菜配送管理系统设计与实现
基于Java SpringBoot与Vue的房屋租赁管理系统设计与实现
中国机遇与创新 车主邦如何改善加油站和商用车司机的痛点与难点
基于Java Web的远程医疗会诊系统设计与实现
TR-069协议简介及其在数据库与计算机网络服务中的应用
基于Java SSM的电商后台管理系统(TGM41) 设计与实现
基于SSM框架的公司人事薪资管理系统设计与实现
5G全新网络时代 开发者如何把握数据库与计算机网络服务新机遇
恒大健康2019年营收56.4亿元,新能源汽车业务亏损被指为阶段性
工信部公布1-11月通信业经济运行情况 累计流量达1495亿GB,数据库及计算机网络服务蓬勃发展
Linux 系统中文支持与核心服务概述
Redis集群、哨兵、缓存与持久化机制的原理与应用场景解析
Spring Cloud微服务保护 Sentinel组件下载与配置及数据库与网络服务集成
主机访问浏览器的全过程 从用户输入到网页呈现
如若转载,请注明出处:http://www.shujuanyun.com/product/list-3.html
第一页
上一页
1
2
3
4
下一页